意昂体育
意昂体育
热门搜索:
首页
意昂体育介绍
产品展示
新闻动态
你的位置:
意昂体育
>
意昂体育介绍
>
意昂体育介绍
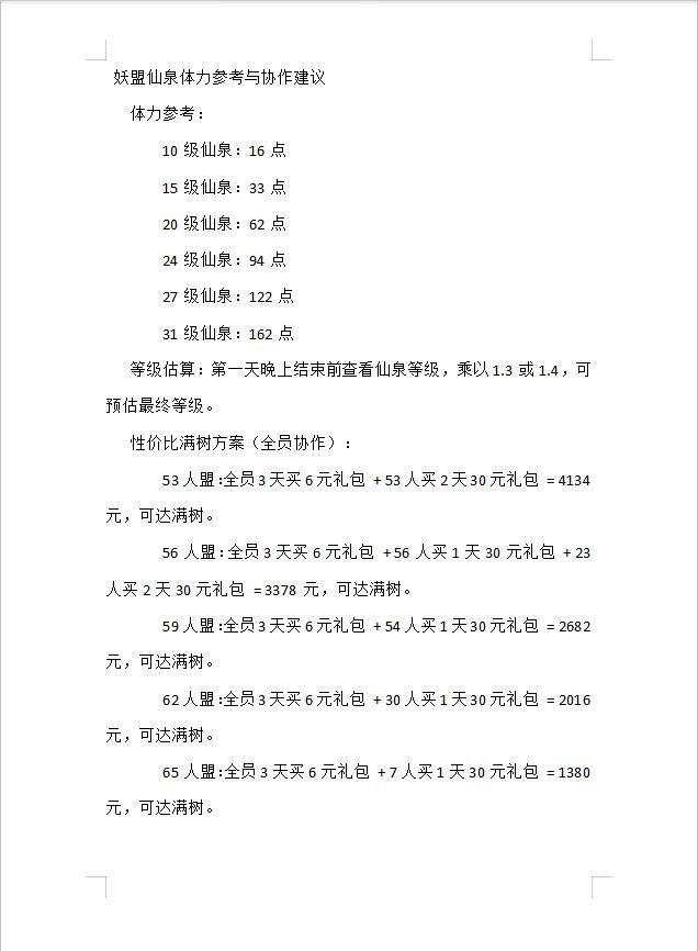
昆仑攻略。
发布日期:2026-01-30 11:48
点击次数:
108
上一篇:
DNF男法废设考据, 终末碎片或还存在?
下一篇:
定了! 恒大足校08梯队组队代表参赛, 传承广州队足球DNA
查看更多
推荐资讯
信托融资方属性申请条件
深度好文:宋美龄与西安事变
郭晶晶也没想到,霍启刚会因香港火灾后的这一举动,实现口碑暴增
林诗栋蒯曼逆转夺冠,比赛带劲燃炸天,中国乒乓真“邪乎”
Powered by
意昂体育
RSS地图
HTML地图
Copyright
Powered by
365站群
© 2013-2024